首页
走进华金
了解华金
组织架构
信息公示
加入我们
联系我们
营业网点
互联网开户
APP开户
电脑开户
研究中心
早报收评
周报月报
调研&专题报告
行业资讯
资产管理
部门简介
人员简介
业务介绍
产品发行流程
旗下产品
信息披露
产品公告
客户指南
客户服务
风险管理
公司简介
组织架构
业务介绍
联系我们
客服中心
公司公告
风险揭示
预约开户
开户指南
交易指南
常见问题
软件下载
建议留言
投资者教育
投资者保护
培训园地
交易所细则
法律法规
反洗钱专栏
软件下载
会员
首页
走进华金
了解华金
组织架构
信息公示
加入我们
联系我们
营业网点
互联网开户
APP开户
电脑开户
研究中心
早报收评
周报月报
调研&专题报告
行业资讯
资产管理
部门简介
人员简介
业务介绍
产品发行流程
旗下产品
信息披露
产品公告
客户指南
客户服务
风险管理
公司简介
组织架构
业务介绍
联系我们
客服中心
公司公告
风险揭示
预约开户
开户指南
交易指南
常见问题
软件下载
建议留言
投资者教育
投资者保护
培训园地
交易所细则
法律法规
反洗钱专栏
软件下载
研究中心
RESEARCH CENTER
早报收评
周报月报
调研&专题报告
行业资讯
早报收评
当前位置:
首页
>
研究中心
>
早报收评
>
内容详情
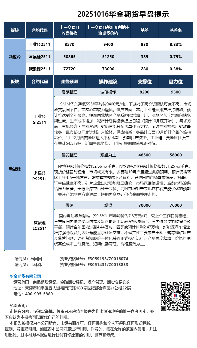
华金期货早盘提示(20251016)
发布时间:2025-10-16
分享:
上一篇:华金期货早盘提示(20251020)-工业硅、多晶硅、碳酸锂
下一篇:华金期货早盘提示(20251010)
返回列表